Quy trình sản xuất nước cốt chanh mật ong

☆☆☆☆☆ ( 0 đánh giá ) 848 lượt xem
Giá tham khảo : 350,000,000 VND

Nhà cung ứng: Công Ty TNHH Sản Xuất Thương Mại Trung Nam An

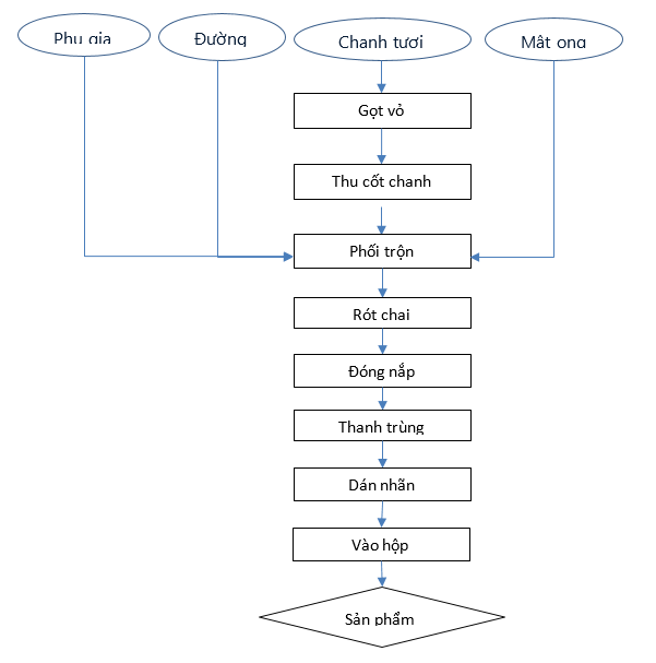
- Quy trình sản xuất nước cốt chanh mật ong

  •  
     
    - Các quá trình gọt vỏ, lấy cốt, dán nhãn làm thủ công: cần các bàn inox, thùng chứa nước, rổ chứa vỏ…
    - Quá trình phối trộn: bồn nấu khuấy trộn 200L dùng để nhập liệu vào phối trộn và gia nhiệt Quá trình chiết rót: máy chiết bán tự động, kết hợp theo năng suất yêu cầu Quá trình đóng nắp: máy hỗ trợ vặn nắp chai
    - Quá trình thanh trùng: bể nước điều nhiệt đun bằng điện trở để thanh trùng sau khi chiết chai
    - Chuyển giao công nghệ dựa trên yêu cầu của doanh nghiệp.

  • THÔNG SỐ KỸ THUẬT
  • - Công suất 120-150 lít/mẻ (4-5 tiếng)
    - Dung tích chai 200ml 

  • ƯU ĐIỂM CN/TB
  • - Hạn sử dụng sản phẩm là 12 tháng
    - Hương thơm chanh và mật ong đặc trưng, được bên B đánh giá cảm quan chấp nhận, được lưu mẫu làm đối chứng
    - Sản phẩm không sử dụng chất bảo quản

    Scroll