Công nghệ

Công nghệ sản xuất nước cốt chanh mật ong

Công nghệ sản xuất nước cốt chanh mật ong

9.0 (0 đánh giá) · 16 lượt xem

Nhà cung ứng: Trường Đại học Bách Khoa – ĐHQG TP.Hồ Chí Minh

Danh mục: Công nghệ thực phẩm

-      Các quá trình gọt vỏ, lấy cốt, dán nhãn làm thủ công: cần các bàn inox, thùng chứa nước, rổ chứa vỏ… 

 

Thông tin chủ sở hữu (Nhà cung ứng)
Tên đơn vị / Cá nhân chủ sở hữu
Trường Đại học Bách Khoa – ĐHQG TP.Hồ Chí Minh
Loại hình
☑ Viện / Trường
☐ Doanh nghiệp KH&CN
☐ Cá nhân
☐ Khác
Thông tin liên hệ
Người đại diện:GS.TS. Mai Thanh Phong – Hiệu trưởng
ĐT (NCC):028 3864 7256
Email (NCC):info@hcmut.edu.vn
Website (NCC):https://hcmut.edu.vn/
Thông tin công nghệ
Tên công nghệ / Quy trình
Công nghệ sản xuất nước cốt chanh mật ong
Xuất xứ
☑ Trong nước (Việt Nam)
☐ Nước ngoài
Tình trạng pháp lý & Sở hữu trí tuệ
☐ Bằng độc quyền Sáng chế số:
☐ Giấy chứng nhận Đăng ký Quyền tác giả số:
☐ Giấy chứng nhận đăng ký thiết kế bố trí mạch tích hợp bán dẫn số:
☐ Bí mật công nghệ
☑ Đề tài cấp Nhà nước
Mô tả chi tiết giải pháp
Bối cảnh & Vấn đề giải quyết

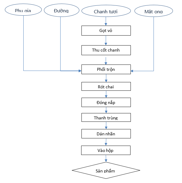
-      Quá trình phối trộn:  bồn nấu khuấy trộn dùng để nhập liệu vào phối trộn và gia nhiệt 

-      Quá trình chiết rót: máy chiết bán tự động, kết hợp theo năng suất yêu cầu 

-      Quá trình đóng nắp: máy hỗ trợ vặn nắp chai 

-      Quá trình thanh trùng: bể nước điều nhiệt đun bằng điện trở để thanh trùng sau khi chiết chai

-      Chuyển giao công nghệ: theo năng suất và yêu cầu của bên nhận chuyển giao

-      Chi phí dự kiến: 100-200tr chuyển giao công nghệ, chi phí thiết bị tùy tình hình thực tế và nhu cầu của bên nhận chuyển giao

Nguyên lý vận hành & Sơ đồ quy trình
Công nghệ sản xuất nước cốt chanh mật ong
Thông số kỹ thuật chủ yếu

- Công suất 120-150 lít/mẻ (4-5 tiếng) hoặc theo nhu cầu

- Dung tích chai 200ml,300ml và khác

Ưu điểm

- Hạn sử dụng sản phẩm là 12 tháng

- Hương thơm chanh và mật ong đặc trưng, được bên B đánh giá cảm quan chấp nhận, được lưu mẫu làm đối chứng

- Sản phẩm không sử dụng chất bảo quản

Đánh giá mức độ phát triển công nghệ (TRL)
Mức độ sẵn sàng công nghệ TRL
Chọn Cấp độ Mô tả
TRL 1 Nghiên cứu cơ bản và các nguyên tắc cơ bản của công nghệ được quan sát.
TRL 2 Khái niệm công nghệ và/hoặc ứng dụng được hình thành.
TRL 3 Thử nghiệm khái niệm và đánh giá phân tích ban đầu.
TRL 4 Công nghệ được chứng minh trong phòng thí nghiệm.
TRL 5 Công nghệ được chứng minh trong môi trường mô phỏng.
TRL 6 Công nghệ được chứng minh trong môi trường thực tế.
TRL 7 Nguyên mẫu hệ thống được trình diễn trong môi trường hoạt động.
TRL 8 Hệ thống hoàn chỉnh và được thử nghiệm.
TRL 9 Ứng dụng thực tế – thị trường.
Khả năng ứng dụng & Hiệu quả kinh tế
Lĩnh vực ứng dụng
☑ Công nghệ thực phẩm
Hiệu quả kinh tế – xã hội

-      Các quá trình gọt vỏ, lấy cốt, dán nhãn làm thủ công: cần các bàn inox, thùng chứa nước, rổ chứa vỏ… 

 

Phương thức chuyển giao & Dịch vụ hỗ trợ
Hình thức chuyển giao
☐ Chuyển giao quyền sử dụng (Li-xăng)
☐ Chuyển nhượng quyền sở hữu
☐ Góp vốn bằng công nghệ
☐ Chìa khóa trao tay
☐ Khác:
Chứng nhận & Tài liệu số
Chứng nhận chất lượng
☐ ISO / CE / HACCP
☐ Phiếu kiểm nghiệm Quatest
☐ Khác:
Chưa có thông tin chứng nhận.
Dữ liệu đa phương tiện
0 đánh giá